Blitzortung.org Forum
Low gain on this system (Waregem) - Printable Version

+- Blitzortung.org Forum (https://forum.blitzortung.org)
+-- Forum: Public Forums (https://forum.blitzortung.org/forumdisplay.php?fid=29)
+--- Forum: Hardware, Software, Lightning Physics (https://forum.blitzortung.org/forumdisplay.php?fid=30)
+--- Thread: Low gain on this system (Waregem) (/showthread.php?tid=1320)



Low gain on this system (Waregem) - Noodweer Benelux - 2015-05-17

Hi guy's


I seem to have a low gain on this system (Waregem, West-Vlaanderen). Can someone help me with the settings of the jumpers?

Stats: http://www.weerstationwaregem.be/bliksemdetectie/waregem/?bo_page=statistics&bo_show=station

System: PCB 6, version 8 (2012)

[Image: Jruuzf.jpg]

Regards

Nicolas


RE: Low gain on this system (Waregem) - Eric.Wouters - 2015-05-17

your image doesn't show and for as much I could see via provided link, your station is offline for quite some period already


RE: Low gain on this system (Waregem) - Noodweer Benelux - 2015-05-17

(2015-05-17, 10:59)Eric.Wouters Wrote: your image doesn't show and for as much I could see via provided link, your station is offline for quite some period already

Eric

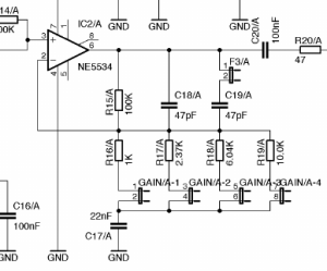
This image shows the jumpers who you can use to have more gain though Smile

And yes, station is offline when there aren't any thunderstorms in the area of Benelux.


RE: Low gain on this system (Waregem) - Rothuize - 2015-05-17

hope this will help ?
greetings  Gert
[Image: jumper%20green.jpg]


Low gain on this system (Waregem) - DelandeC - 2015-05-17

That's one dusty amplifier Big Grin
I think your gain is set to 28.

Btw, I think you should power up the system by the controller.

Here are all gains available:
A1- A2- A3- A4 = Gain

0 - 0 - 0 - 1 = 11,00
0 - 0 - 1 - 0 = 17,56
0 - 0 - 1 - 1 = 27,56
0 - 1 - 0 - 0 = 43,19
0 - 1 - 0 - 1 = 53,19
0 - 1 - 1 - 0 = 59,75
0 - 1 - 1 - 1 = 69,75
1 - 0 - 0 - 0 = 101,00
1 - 0 - 0 - 1 = 111,00
1 - 0 - 1 - 0 = 117,56
1 - 0 - 1 - 1 = 127,56
1 - 1 - 0 - 0 = 143,19
1 - 1 - 0 - 1 = 153,19
1 - 1 - 1 - 0 = 159,75
1 - 1 - 1 - 1 = 169,75

(Thx Daniel from Hannut)

Enjoy!


RE: Low gain on this system (Waregem) - Noodweer Benelux - 2015-06-09

I have changed it into this set-up. Better?

[Image: oQIhug.jpg]


RE: Low gain on this system (Waregem) - DelandeC - 2015-06-10

The gain is specific to each station. 28 is maybe good for you, my green station can go up to 53.
You should set it in a way that your stations doesn't go in interference.


RE: Low gain on this system (Waregem) - Steph - 2015-07-17

(2015-05-17, 12:04)DelandeC Wrote: Here are all gains available:
A1- A2- A3- A4 = Gain
Is 0 - 0 - 0 - 0 gain x1? Because I'm still receiving signals with no jumpers set, in the middle of a storm Big Grin

   


RE: Low gain on this system (Waregem) - RichoAnd - 2015-07-18

Yes it is Smile       


RE: Low gain on this system (Waregem) - JamesPatterson - 2015-07-18

The above few sharing tricks very useful to me.


Awesome stuff Guys and i would like to learn more on Here.

Keep interacting